新闻中心
首页 > 国家级《装配式建筑评价标准》公开征求意见
国家级《装配式建筑评价标准》公开征求意见
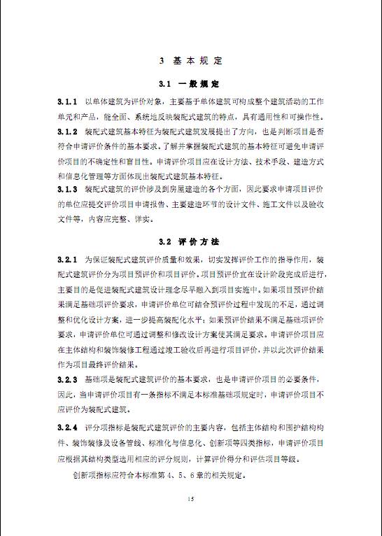
近期装配式建筑的文件、会议、报道可谓连续不段,前几天住建部先后发布了《办公厅关于征求装配式建筑工程消耗量定额意见的函》 、《住房城乡建设部办公厅关于征求装配式混凝土结构建筑等3项装配式建筑技术规范(征求意见稿)意见的函》。
在12月8日,国家标准《装配式建筑评价标准(征求意见稿)》(见附件)发布。这标志着建筑工业化中的装配式建筑首次有了量化的评价指标与考核标准。
文件原文:
住房城乡建设部标准定额司关于征求国家标准《装配式建筑评价标准(征求意见稿)》意见的函
建标标函[2016]248号
根据《住房城乡建设部标准定额司关于请开展<工业化建筑评价标准>修订工作的函》(建标标函[2016]164号)的要求,现征求由住房和城乡建设部科技与产业化发展中心(住房和城乡建设部住宅产业化促进中心)牵头起草的国家标准《装配式建筑评价标准(征求意见稿)》(见附件)意见,请于2017年1月6日前将意见和建议反馈第一起草单位住房和城乡建设部科技与产业化发展中心(住房和城乡建设部住宅产业化促进中心)。
联 系 人:杜阳阳、武振
联系电话:010-57811436 57811437
传 真:010-57811437
Email:bzxd201609@163.com
地址及邮编:北京市海淀区三里河路9号,100835
附件:装配式建筑评价标准(征求意见稿)
中华人民共和国住房和城乡建设部标准定额司
2016年12月7日
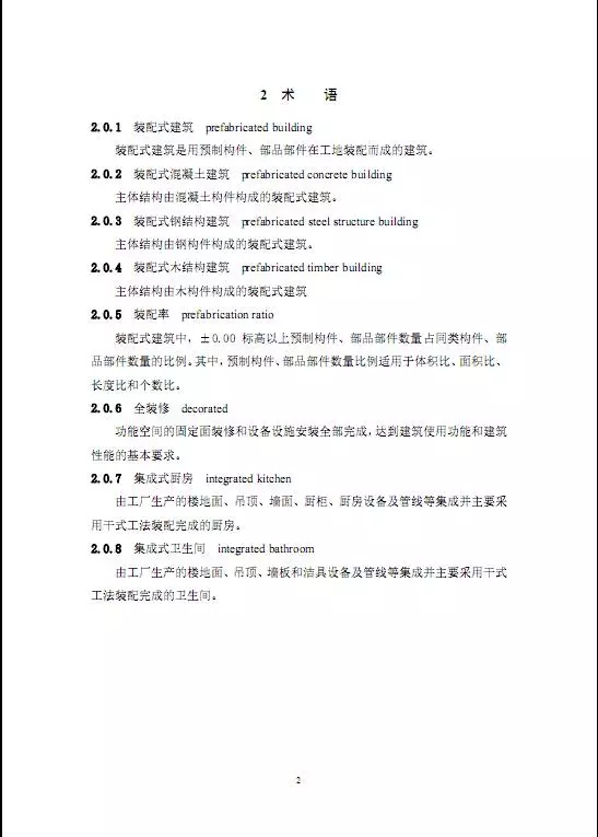
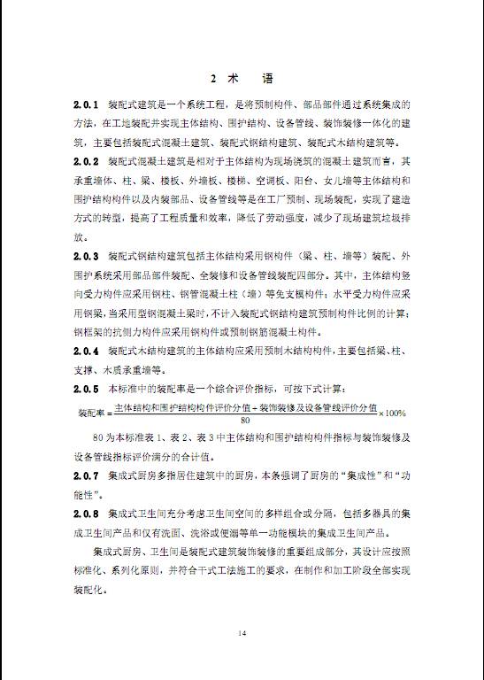
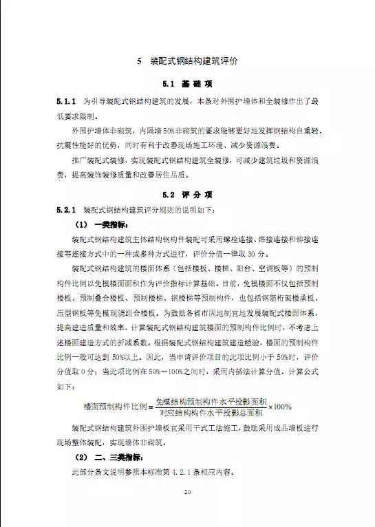
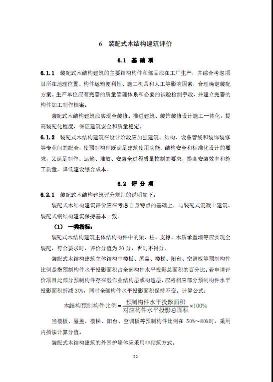
该文件主要明确了对混凝土结构、钢结构、木结构三类装配式建筑的评价规定、评价指标、评价要求、以及评价结果:
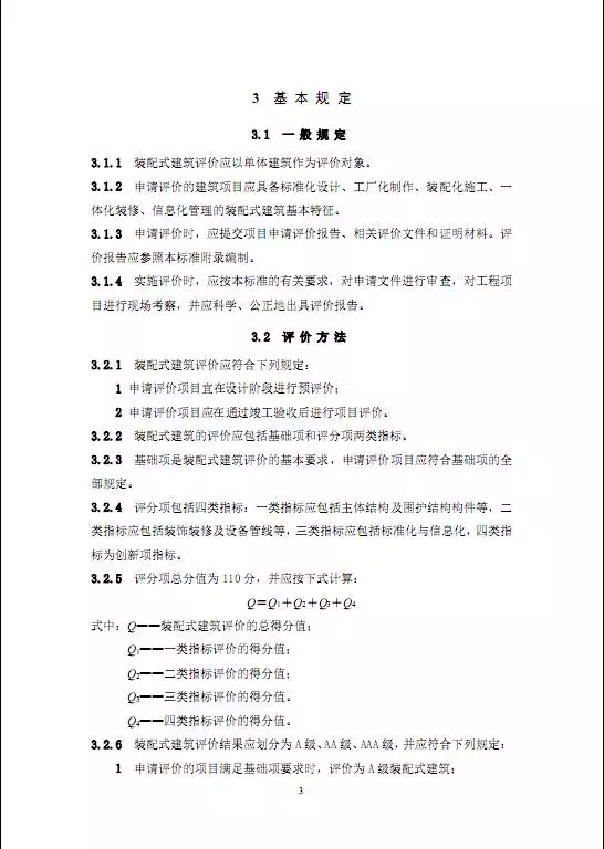
评价规定:
1、申请评价项目宜在设计阶段进行预评价;
2、申请评价项目应在通过竣工验收后进行项目评价。
评价指标:基础项与评分项;
其中基础项是装配式建筑评价的基本要求,申请评价项目应符合基础项的全部规定。
评分项包括四类指标:一类指标应包括主体结构及围护结构构件等,二类指标应包括装饰装修及设备管线等,三类指标应包括标准化与信息化,四类指标为创新项指标。
评价结果:划分为A级、AA级、AAA级。
满足基础项要求时,评价为A级装配式建筑;
总得分值为70~85分时,评价为AA级装配式建筑;
总得分值为86分及以上时,评价为AAA级装配式建筑。
短短两个月时间,住建部关于装配式建筑,住建部先后发布了三个重要文件,相关的推进会议也在各地紧锣密鼓的召开,前几天央视新闻对装配式建筑的发展空间也进行了全面的报道,可见国务院及其住建部对装配式建筑的重视,以及全国大力发展装配式建筑的决心!
附:装配式建筑评价标准(征求意见稿):


























